
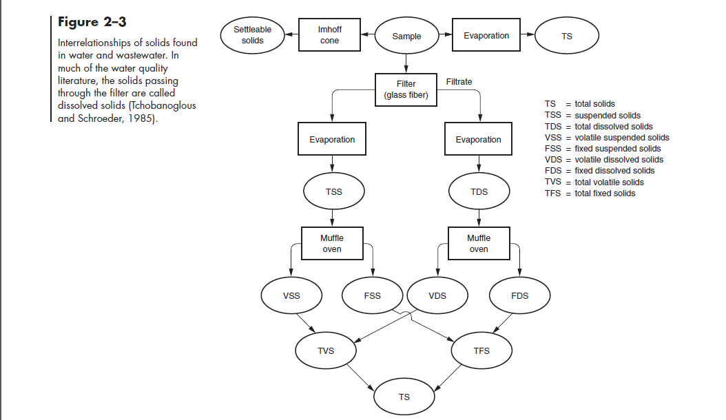
GF/C : 1.2㎛
증발 : 105℃
연소( Muffle oven : 550 ℃ ) => TVS(유기물), TFS(무기물)
콜로이드 : 0.001 ~ 1 ㎛ => TDS <=> TSS
시료량 = 50 # mL
증발접시_무게 = 53.5433 # g
증발_후_잔류물_증발접시_무게 = 53.5794
연소_후_잔류물_증발접시_무게 = 53.5625
여지_무게 = 1.5433 # 증발 여지
증발_후_잔류물_여지_무게 = 1.5554
연소_후_잔류물_여지_무게 = 1.5476
TS = (증발_후_잔류물_증발접시_무게 - 증발접시_무게) * 10**3 * (1000 / 50)
print("TS :", round(TS, 1), "mg/L")
TVS = (증발_후_잔류물_증발접시_무게 - 연소_후_잔류물_증발접시_무게) * 10**3 * (1000 / 50)
print("TVS :", round(TVS, 1), "mg/L")
TFS = TS - TVS
print("TFS :", round(TFS, 1), "mg/L")
TSS = (증발_후_잔류물_여지_무게 - 여지_무게) * 10**3 * (1000 / 50)
print("TSS :", round(TSS, 1), "mg/L")
VSS = (증발_후_잔류물_여지_무게 - 연소_후_잔류물_여지_무게) * 10**3 * (1000 / 50)
print("VSS :", round(VSS, 1), "mg/L")
FSS = TSS - VSS
print("FSS :", round(FSS, 1), "mg/L")
TDS = TS - TSS
print("TDS :", round(TDS, 1), "mg/L")
VDS = TVS - VSS
print("VDS :", round(VDS, 1), "mg/L")
FDS = TDS - VDS
print("FDS :", round(FDS, 1), "mg/L")
TS : 722.0 mg/L
TVS : 338.0 mg/L
TFS : 384.0 mg/L
TSS : 242.0 mg/L
VSS : 156.0 mg/L
FSS : 86.0 mg/L
TDS : 480.0 mg/L
VDS : 182.0 mg/L
FDS : 298.0 mg/L'환경공학' 카테고리의 다른 글
| BOD, COD, and TOC 상호관계 (0) | 2024.01.12 |
|---|---|
| 최소자승법 (1) | 2024.01.10 |
| BOD (0) | 2024.01.10 |
| 헨리의 법칙 (0) | 2024.01.10 |
| 알칼리도(Alkalinity) (1) | 2024.01.10 |
댓글